
摘要:随着全球经济的持续复苏和稳健发展,各国政府不断加大对基础设施建设的投入力度,以促进经济的稳健增长和社会的稳定运行。在强劲市场需求的拉动下,混凝土机械企业加快产品出海进程,积极构建和完善全球销售网......

摘要:随着全球经济的持续复苏和稳健发展,各国政府不断加大对基础设施建设的投入力度,以促进经济的稳健增长和社会的稳定运行。在强劲市场需求的拉动下,混凝土机械企业加快产品出海进程,积极构建和完善全球销售网络体系。在“一带一路”沿线国家和地区,我国混凝土机械企业参与的基础设施项目不断增多,为混凝土机械产品提供了广阔的市场空间。

一、定义及分类
混凝土机械是利用机器取代人工把水泥、河沙、碎石、水按照一定的配合比进行搅拌,生产出建筑工程等生产作业活动所需的混凝土并进行泵送的相关机械设备,包括混凝土泵车、拖泵、车载泵、混凝土搅拌站、混凝土搅拌运输车等。其中混凝土搅拌运输车是用来运送建筑用混凝土的专用卡车,在运输过程中会始终保持搅拌筒转动,以保证所运载的混凝土不会凝固。近年来,随着各类数字化技术的持续赋能,混凝土机械设备的生产工艺和技术水平也在持续提升,推动混凝土机械产品加速迭代升级,促进单位时间内混凝土机械产品运作效率稳步提高,推动混凝土机械行业健康有序发展。

二、行业政策
1、主管部门和监管体制
国家发展改革委员会、国家工业和信息化部对混凝土机械行业进行产业宏观规划方面的管理。国家发展改革委员会主要负责研究制定产业政策和产业发展规划、促进行业体制改革、促进行业技术发展等宏观管理。国家工业和信息化部主要负责研究提出工业发展战略、拟订工业行业规划和产业政策并组织实施、指导工业行业技术法规和行业标准的拟订等宏观管理。
国家质量监督检验检疫总局、国家标准化管理委员会对混凝土机械行业进行产品生产、质量方面的管理。国家质量监督检验检疫总局依据行业标准对混凝土机械行业进行质量监督。国家标准化管理委员会下属的全国建筑施工机械与设备标准化技术委员会、机械工业工程机械标准化技术委员会等负责制定和修订混凝土机械行业相关标准。
中国机械工业联合会、中国工程机械工业协会混凝土制品机械分会等是混凝土机械行业的全国性自律性组织,对行业进行技术标准、行业推广等方面的管理,同时负责混凝土机械行业产业及市场研究、向政府部门提出产业发展建议、推动行业对外交流等工作。
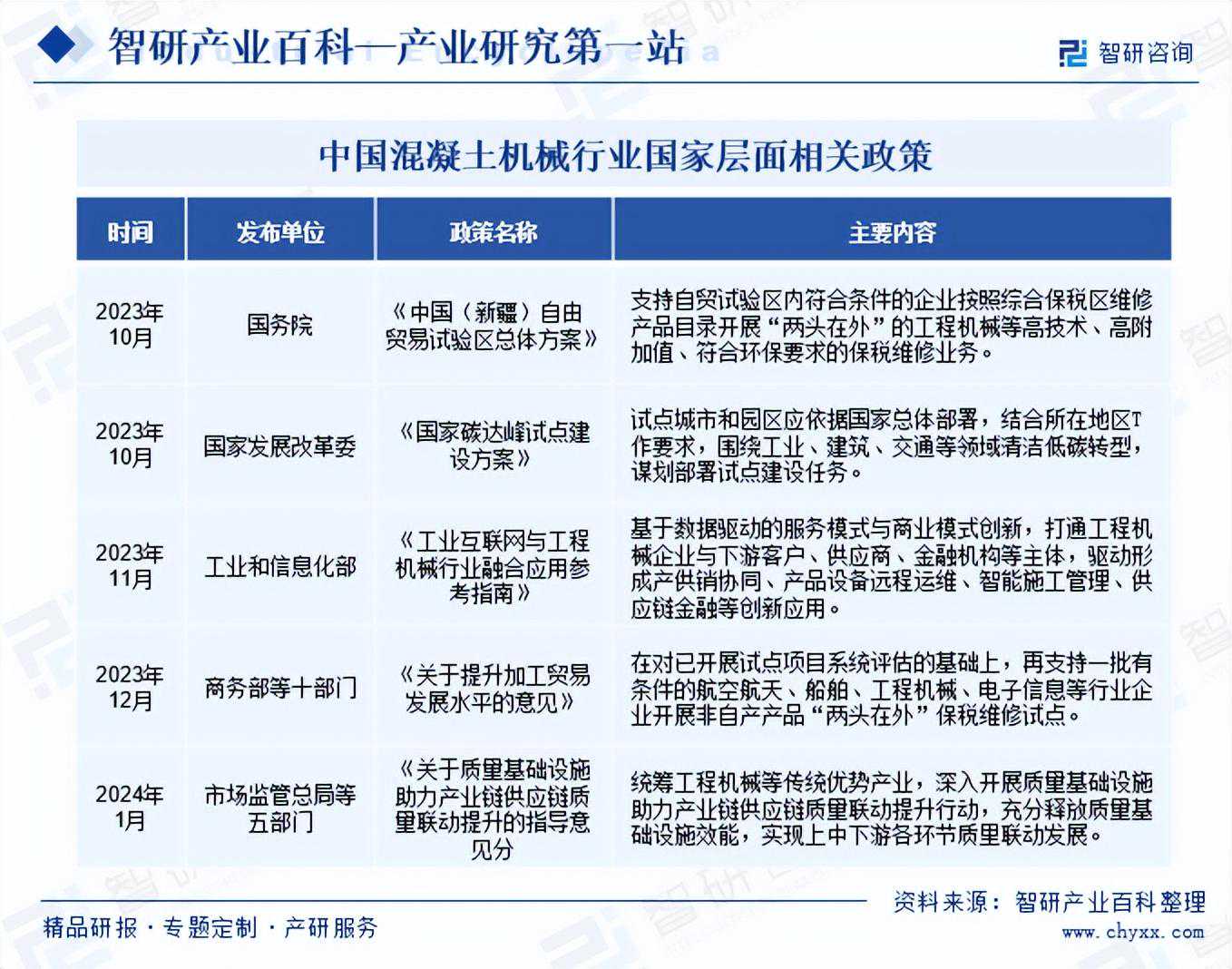
2、国家层面相关政策
面对日益严峻的环境危机,我国积极推进“双碳”战略发展,稳步推进工程机械等行业加快节能减排进程。2023年以来,随着国内经济的稳步复苏,各行业生产经营活动不断恢复,为进一步深化“双碳”战略,2023年10月,国家发展改革委印发《国家碳达峰试点建设方案》,明确提出,试点城市和园区应依据国家总体部署,结合所在地区工作要求,围绕工业、建筑、交通等领域清洁低碳转型,谋划部署试点建设任务。
混凝土机械作为建筑行业重要设备,推动其低碳转型已成为建筑业实现节能减排的重要抓手。现阶段,“双碳”战略已成为混凝土机械行业发展的重要战略支撑,各类政策的落地,将推进绿色低碳技术在混凝土机械等行业中的应用,助力行业加快绿色低碳转型,推动混凝土机械行业健康可持续发展。

三、行业壁垒
1、品牌和客户壁垒
混凝土机械产品主要应用于房地产、基建、市政工程、交通设施等领域,下游客户重视产品质量和品牌建设,在选择核心配套零部件供应商时,需要经过严格、长期的供应商资质认证,对供应商的技术工艺水平、质量稳定性、供应链稳定性、生产管理过程、企业信誉等多方面进行严格验证,企业与客户建立互信合作关系后,客户一般不会轻易更换供应商。部分新进入该行业的企业由于缺乏知名度,很难在短时间内获得客户的认可,成为本行业新进入者的重要壁垒。
2、人才壁垒
3、资金壁垒
混凝土机械行业的投资成本较高,包括土地、厂房、生产设备、运输设备等方面的投入,对于新进入企业而言,需要具备足够的资金实力来应对初始投资成本的压力。从应用市场来看,混凝土机械产品主要用于建筑工程,而建筑工程的结算周期通常较长,导致混凝土机械企业的销售回款较慢,资金周转压力较大。对于新进入企业而言,需要具备足够的流动性资金。
四、发展历程
我国混凝土机械行业的发展历程是一个从无到有、从模仿到创新、从低端到高端的过程。进入21世纪之后,国民经济高速发展,基建工程大量增加,对建筑机械,混凝土机械的需求持续增加,极大地促进了混凝土搅拌站、搅拌车和泵车技术的发展。在未来的发展中,随着生产工艺的持续优化提升,产业规模的不断扩大,利好政策的逐步释放,混凝土机械行业将继续保持稳定增长态势,并推动建筑行业不断发展。

五、产业链
1、行业产业链分析
混凝土机械行业的上游主要为钢材等原材料供应商和液压件、轴承等零部件供应商。钢材为混凝土机械企业耗用量最大的原材料,钢材价格除受宏观经济形势、市场供求关系影响外,还会受到政策因素和投机资本的影响,其价格波动对行业整体的生产成本造成较大影响。在零部件方面,随着智能化技术的发展,部分上游企业开始涉足智能制造领域,提供智能化的生产线和设备,提高生产效率和产品质量。中国混凝土机械行业产业链如下图所示:

产业链中游为混凝土机械制造厂商,其主要业务是为混凝土生产商提供混凝土机械装备和解决方案,包括混凝土搅拌站、混凝土泵车、混凝土运输车等。混凝土机械制造商需要不断进行技术创新和产品升级,提高产品的性能和质量,以满足市场需求,同时,还需要加强售后服务,提高客户满意度,增强自身的品牌影响力。
随着混凝土机械技术的发展,混凝土机械的应用也日益广泛,其应用领域包括房地产、基建、市政工程、交通设施等工程建设领域。在房地产市场,混凝土机械产品主要用于住宅、商业和工业地产项目的建设,这类项目通常需要大量的混凝土,因此需要使用混凝土机械装备来完成混凝土的搅拌、运输和浇筑等任务。
智研产业百科是智研咨询推出的产研工具平台,致力于为您提供全方位的百科式产业信息查询服务。智研咨询践行用信息驱动产业发展的企业使命,完善和丰富企业方法论,依托产业百科平台提升信息价值,持续为行业发展及企业投资决策赋能。混凝土机械产业百科作为混凝土机械产业一站式系统化研究工具,全面归纳了混凝土机械产业知识信息,内容涵盖混凝土机械产业的定义、分类、政策、产业链、竞争格局、发展趋势等,并依靠信息技术建立智能互链的行业知识图谱,为行研从业者及相关投资者提供深入的洞察力和全面的信息。
智研咨询以“用信息驱动产业发展,为企业投资决策赋能”为品牌理念。为企业提供专业的产业咨询服务,主要服务包含精品行研报告、专项定制、月度专题、可研报告、商业计划书、产业规划等。并提供周报/月报/季报/年报等定期报告和定制数据,内容涵盖政策监测、企业动态、行业数据、产品价格变化、投融资概览、市场机遇及风险分析等。