当前位置:首页 > 创新应用 > 正文

经济型9盘位NAS,QNAP TVS-951N开箱拆解评测

前言上次我们评测过QNAP的TS-932X(评测链接),它是一台采用ARM处理器的9盘位NAS。很多用户对ARM处理器的性能表示担忧,所以在这里向大伙介绍QNAP新推出的9盘位NAS——TVS-951N(官网链接)。它搭载了第七代IntelCeleron3865U低功耗型双核处理器,提供9-bay大...

前言上次我们评测过QNAP的TS-932X(评测链接),它是一台采用ARM处理器的9盘位NAS。很多用户对ARM处理器的性能表示担忧,所以在这里向大伙介绍QNAP新推出的9盘位NAS——TVS-951......

前言

上次我们评测过QNAP的TS-932X(评测链接),它是一台采用ARM处理器的9盘位NAS。很多用户对ARM处理器的性能表示担忧,所以在这里向大伙介绍QNAP新推出的9盘位NAS——TVS-951N(官网链接)。它搭载了第七代IntelCeleron3865U低功耗型双核处理器,提供9-bay大容量存储空间,体积却只有传统5-bayNAS的大小。内建一个4速5GBASE-T接口,能提供高达5Gbps的连接速度,下面来看看它的表现到底如何


▲TVS-951N采用5个3.5寸硬盘槽和4个2.5寸SSD专用端口的混合式硬盘配置,能提供效率备份、高延展性云端存储网关服务、4K影片实时转文件与HDMI输出等功能,为中小企业及多媒体应用环境提供效能更高、预算更合宜的存储备份解决方案

开箱


▲TVS-951N采用牛皮纸盒子包装,QNAP一贯的风格。正面张贴了NAS的型号和规格


▲取出包装盒中所有物件,可以看到NAS本体被保护的很好,四周都是厚厚的海绵,可以避免运输过程中的磕碰


▲所有部件,全家福一览


▲黑色超五类非屏蔽网线一根


▲电源适配器一个


▲规格12,150W


▲TVS-951N正面,一共有9个硬盘位


▲左下角是电源按钮,复制按钮和一个接口。使用时,将U盘插入接口,再按一下复制按钮,就可以将U盘中的数据上传到NAS中,非常方便


▲侧面的开孔有利于散热




▲TVS-951N背部,左侧有14cm风扇一个,右侧上方有一个扬声器。右侧从上往下分别是reset按钮,音频接口,1个4速5GbE端口,一个接口,一个千兆RJ45端口,三个接口,防盗锁孔和电源插口


▲底部也做了开孔,有利于NAS的散热


▲这次为QNAPTVS-951N搭载的是来自WesternDigital的5块RED2T硬盘和4块500GSATASSD蓝盘


▲将硬盘装上QNAPTVS-872XT,由于NAS系统要一直保持运行,因此可靠的硬盘至关重要

拆解


▲将3.5和2.5硬盘托架抽出


▲将背后外壳上的螺丝拆除,往后推开外壳


▲拆开外壳


▲将支架上的螺丝拆除后就能将PCIE转SATA卡拆下


▲PCIE转SATA卡一览,卡上有4块ASM1062芯片


▲ASM1062,PCIE转SATA控制芯片


▲继续拆下风扇和喇叭,风扇规格,大小140x140x25mm


▲去除NAS的外壳


▲最后从框架中拿出主板


▲主板正面一览


▲金士顿DDR44G内存,电压1.2V,镁光颗粒


▲拆除主板正面所有金属装甲


▲IntelCeleron3865U低功耗型双核处理器。较大的die是CPU,小的die是HD610GPU


▲FLASH扩展卡,用于存放QTS操作系统,容量大小512MB


▲NCP82148,CPUPWM电源管理芯片,厂商是ON


▲DP139,转芯片


▲Inteli211at网卡芯片,为IO接口中的千兆LAN口提供支持


▲AQC111,5G/2.5G/1G/100M四速网卡芯片,为IO接口中的5GbELAN口提供支持


▲RealtekALC262声卡,为扬声器以及背部的音频接口提供支持


▲主板背面一览


▲LCMX0640C,FPGACPU,来自LATTICE,用于控制管理TVS-951N的前置LED灯


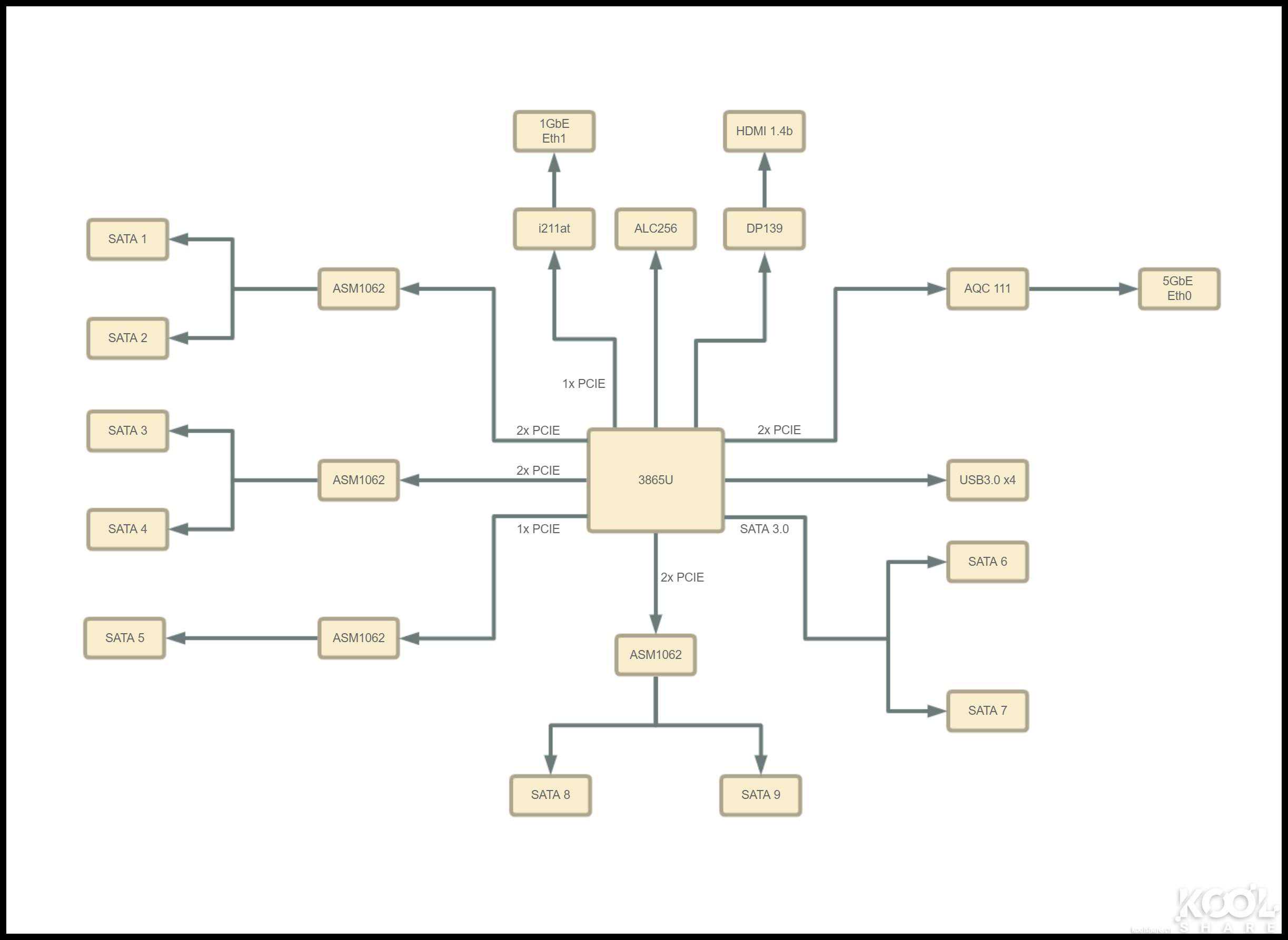
▲芯片简单示意图

固件


▲登录界面


▲控制台中可以看到NAS的型号和内存容量大小


▲硬件信息一目了然


▲可以看到3.5寸HDD的所有信息


▲也能看到2.5寸SSD的所有信息


▲在网络与虚拟交换机中可以5GbE端口已被连接,速率5Gbps


▲可以分别对HDD和SSD划分不同的储存池


▲也可以使用SSD对HDD储存池进行加速

性能测试


▲PC测试平台硬件


▲为了测试TVS-951N的5GbE端口性能,在PC端选用了QNAP的UC5G1T网卡


▲QNAPUC5G1T是一个网络转换器


▲一头的5GBASE-T接口


▲另一头的USB-C接口

1.TVS-951N上四块SATASSD组RAID0


▲四块SATASSD组RAID0


▲向NAS中上传文档,此时TVS-951N的写入速度高达386MB/s


▲从NAS中取回文档,此时TVS-951N的读取速度高达386MB/s


▲挂载ISCSI储存后,CrystalDiskMark测试

2.TVS-951N上五块SATAHDD组RAID0


▲五块SATAHDD组RAID0


▲向NAS中上传文档,此时TVS-951N的写入速度高达361MB/s


▲从NAS中取回文档,此时TVS-951N的读取速度高达380MB/s


▲挂载ISCSI储存后,CrystalDiskMark测试

3.TVS-951N上两块SATASSD组RAID0作为读写缓存给五块HDD组RAID0加速


▲两块SATASSD组RAID0作为读写缓存给五块HDD组RAID0加速


▲向NAS中上传文档,此时TVS-951N的写入速度高达377MB/s


▲从NAS中取回文档,此时TVS-951N的读取速度高达379MB/s


▲挂载ISCSI储存后,CrystalDiskMark测试

家庭影音中心


▲QNAPTVS-951N主要是为家中的电脑以及电视提供数据存储和影音服务,它能够让我在家尽情享受高清影音。另外,它还是我电脑的游戏仓库,利用NAS5GbE端口的高速度,通过ISCSI外挂储存,可以为自己的PC获取额外的存储空间,安装大量游戏










功耗

本次功耗测试的QNAPTVS-951N搭载的是5块2THDD红盘和4块500GSSD蓝盘


▲QNAPTVS-951N休眠时功耗为14.5W


▲QNAPTVS-951N使用千兆LAN口正常运行时功耗为39.7W


▲QNAPTVS-951N使用使用千兆LAN口上传文档时功耗为42.4W


▲QNAPTVS-951N使用5GbELAN口正常运行时功耗为41.7W


▲QNAPTVS-951N使用5GbELAN口上传文档时功耗为44.3W

温度


▲环境温度为21.2度左右


▲前面板指示灯处温度为23度左右


▲硬盘仓表面温度为23.8度左右


▲背部系统风扇处,温度最高为32.4度左右


▲5GbE端口温度最高为30.9度左右


▲此时电源适配器温度在31.7度左右


▲最后在NAS中硬件信息可以看到CPU以及各硬盘温度

噪音


▲环境噪音在35.9dB左右


▲系统风扇转速设为1%时,NAS噪音为39.9dB左右


▲系统风扇转速设为25%时,NAS噪音为42.4dB左右


▲系统风扇转速设为50%时,NAS噪音为46.8dB左右


▲系统风扇转速设为75%时,NAS噪音为48.4dB左右


▲系统风扇转速设为100%时,NAS噪音为52.1dB左右


▲图表汇总

▲系统风扇转速设为自动时,NAS的日常噪音为45.2dB左右

总结

从测试结果来看,无论是噪音,温度还是功耗,QNAPTVS-951N都控制的很好。TVS-951N小巧的机身体积蕴藏着巨大的能量,它的高速传输速度,非常适合重度大文件分享的用户。对于预算不是很充足的家庭和中小型企业用户,想要体验效率备份、高延展性云端存储网关服务。又或者是观看4K影片与HDMI输出等功能,不妨考虑一下QNAPTVS-951N

最新文章