
:近年来,我国工程机械行业整体呈现稳定运行态势,工程机械上市公司重视产品研发,整体制造水平已具备国际竞争力。工程机械行业盈利情况2019-2022年,我国工程机械行业销售毛利率呈现下滑的趋势,2019......

:近年来,我国工程机械行业整体呈现稳定运行态势,工程机械上市公司重视产品研发,整体制造水平已具备国际竞争力。
工程机械行业盈利情况
2019-2022年,我国工程机械行业销售毛利率呈现下滑的趋势,2019年工程机械行业销售毛利率26.0%,此后持续3年下跌,2022年跌至20.9%。销售净利率小幅波动,总体维持在4%-10%之间。2023年一季度,工程机械行业盈利能力好转,销售毛利率回升至23.3%,销售净利率回升至7.0%。

工程机械产业链环节上市公司整体情况
工程机械上游零部件包括发动机、液压系统、轴承等,零部件上市企业有13家,中游工程机械上市公司共计20家,其中,徐工机械、三一重工、中联重科、柳工等企业位居领先地位。

工程机械上市企业分布情况
据不完全统计,全国工程机械上市公司共计20家,主要分布在东南沿海地区,湖南省、北京市、浙江省、陕西省、福建省地区工程机械上市公司较多。

工程机械行业上市公司经营情况对比分析
20家工程机械上市公司2022年营业收入合计3719.19亿元,归母净利润198.55亿元。其中,10家上市公司营业收入超百亿,6家上市公司归母净利润超10亿元。徐工机械营业收入最高达938.17亿元,归母净利润43.07亿元。三一重工、中联重科营收排名第二和第三,营业收入分别为808.22亿元、416.31亿元,归母净利润分别为42.73亿元、23.06亿元。

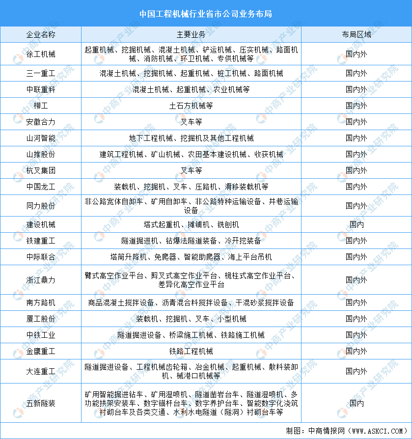
工程机械重点上市公司业务布局
从产品来看,徐工工程、三一重工、柳工集团在工程机械领域产品布局最为完善。从业务市场来看,大部分工程机械上市公司都瞄准了国内国外双市场。其中,三一重工、徐工机械、中联重科、柳工等国内龙头企业积极布局海外,纷纷在北美、拉丁美洲、欧洲、亚洲、中东地区建海外制造基地,通过兼并收购,吸收欧美企业先进技术,取得渠道资源。

工程机械重点上市公司企业业务布局规划对比
从各个企业对工程机械业务的发展规划来看,工程机械上市公司青睐于深耕国内市场,拓展海外市场,积极推动工程机械产品电动化,加速智能制造转型升级。

更多资料请参考中商产业研究院发布的《中国工程机械行业市场前景及投资机会研究报告》,同时中商产业研究院还提供产业大数据、产业情报、行业研究报告、行业白皮书、商业计划书、可行性研究报告、园区产业规划、产业链招商图谱、产业招商指引、产业链招商考察推介会等服务。