
我们都知道航嘉在去年推出过一款重磅65W氮化镓双认证安全快充,配备1A1C接口可以给两台手机等电子产品充电。近期,充电头网了解到航嘉又推出了一款百瓦级氮化镓充电器,其配备2C1A三个主流USB接口,双......
我们都知道航嘉在去年推出过一款重磅65W氮化镓双认证安全快充,配备1A1C接口可以给两台手机等电子产品充电。近期,充电头网了解到航嘉又推出了一款百瓦级氮化镓充电器,其配备2C1A三个主流USB接口,双C口均支持100W快充,支持功率盲插使用方便,A口支持常规18W快充。
航嘉集团历经27年深耕发展,已稳步成长为电源行业内知名品牌。航嘉也是在2020年国内首批获得CCC和CQC(AAA级)双认证的企业,旗下PC电源、充电器、适配器、插座、行业电源等产品质量均获得国家级认可。新推出的这款100W氮化镓安全快充亦通过了CCC、CQC(AAA级)双认证,充电头网已对其进行过详细评测,下面就拆开看看实际用料做工如何。
此前,充电头网还和大家分享了航嘉180WATX12VonlyPC电源、航嘉迷你20WPD快充充电器、航嘉55WUSBPD快充充电器等多款产品的拆解,欢迎查阅。
一、航嘉100W氮化镓双认证安全快充外观

包装盒设计风格延续,正面印有HuntKey航嘉品牌、100W标识、充电器名称和外观图、三大卖点。

背面印有充电器使用场景和参数。

包装内含充电器、数据线和使用说明书。

附带线缆是CC线,线头外壳磨砂方便插拔,此外凹印5A字样,表明可过5A电流。

测得线缆长度约为2米。

另外使用ChargerLABPOWER-ZKM001C测得该线缆带有E-Marker芯片,电力传输能力20V5A,即支持100WPD快充。

充电器采用方块造型设计,外壳为PC阻燃材质,表面磨砂,输入输出两端边缘过渡明显。

机身正面印有HuntKey品牌logo以及100W字样。

充电器配备固定式国标插脚。

输入端外壳上印有充电器参数。

型号:HKC10020050-0B1
输入:100-240V~50/60Hz2A
USB-C1/2:5V3A、9V3A、12V3A、15V3A、20V5A(100WMax)
USB-A输出:5V3A、9V2A、12(18WMax)
双口输出:
C1+C2:60W+20W(80WMax)
C1+A:60W+18W(78WMax)
C2+A:60W+18W(78WMax)
三口输出:
C1+C2+A:30W+30W+20W(78WMax)
制造商:深圳市航嘉驰源电气股份有限公司
产品已经通过了CCC、CQC(AAA)认证。

输出端配有2C1A接口,均采用蓝色胶芯,接口旁印有区别标识。

测得充电器机身高度为67.33mm。


宽度为65.94mm。
厚度为29.09mm。

和苹果96W充电器对比,体积小一些。

充电器拿在手上的直观感受。

另外充电器净重约为221g。

使用ChargerLABPOWER-ZKT002测得USB-C1口支持、Samsung5V2A、DCP协议,以及/3.0、AFC、FCP、SCP、、、PPS快充协议。

并且还具备5V3A、9V3A、12V3A、15V3A、20五组固定电压档位,以及3.3-21V5A一组PPS电压档位。

另外测得C2口兼容协议和C1口的完全一样。

PDO报文也相同,即两个C口支持单口功率盲插,使用方便。

最后测得USB-A口支持/3.0、AFC、FCP、SCP、快充协议。
二、航嘉100W氮化镓双认证安全快充拆解

充电器内部灌胶处理,提升整体耐候性和散热性能。

将导热胶清理干净方便观察。

板子正面一览,右侧设有输入EMI滤波和PFC升压电路的器件,左侧设有高压滤波电解电容和变压器,输出端焊接小板。

主板背面一览,左侧设有整流桥、PFC升压开关管、续流二极管,右上角是开关电源PWM控制器和氮化镓功率开关管,次级侧设有MCU、同步整流管以及A口的降压协议IC。
通过观察发现,这款充电器采用PFC+QR开关电源架构,输出端三口分别采用三路独立二次降压电路输出,输出功率智能分配。下面我们从输入端开始了解各器件的信息。

PCB板一侧设有保险丝、共模电感、安规X电容、滤波电容等器件,薄膜滤波电容包裹绝缘胶带。

延时保险丝特写,规格为3.15A250V。

安规X电容来自STE松田电子。

共模电感外套绝缘管。

另一颗共模电感扁平铜带绕制,两级设计用于滤除EMI干扰。

扬杰YBSM8010整流桥特写。

另一颗扬杰YBSM8010整流桥在主板正面。

两颗薄膜滤波电容特写,105K450V。

滤波电感外套绝缘管。

PFC升压控制器来自矽力杰,型号SY5072B,运行在临界模式,采用恒定导通时间运行,内置的升压转换器采用准谐振开关以获得高效率及优化EMI性能。

PFC升压开关管采用意法STL24N60M6,耐压600V,导阻209mΩ,PowerFLAT™8x8HV封装。

丝印M460的二极管用于PFC升压整流。

PFC升压电感特写,来自华科隆。

另一侧设有高压滤波电解电容、主控芯片供电电容、变压器以及滤波电感,变压器外套塑料壳,电容以及电感包裹绝缘胶带。

高压滤波电解电容来自AiSHi艾华。

规格为400V120μF。

小电容也是来自艾华,规格为100V10μF。

开关电源PWM控制器为ON安森美NCP1342,这是一颗高频反激准谐振初级PWM控制器,内置主动X2电容放电、支持宽范围Vcc供电、支持外接热敏电阻进行过热保护和多重完善的保护功能。

氮化镓功率芯片采用纳微半导体的NV6134,这是基于纳微GaNSense技术设计的新一代产品,进一步提升性能及可靠性。NV6134内置驱动器以及高精度无损耗电流采样电路,260mΩ导通电阻,耐压650V,支持2MHz开关频率,采用6*8mmQFN封装,节省面积。

充电头网通过拆解了解到,纳微GaNFast功率芯片此前已被iQOO120W氮化镓闪充、摩托罗拉68W氮化镓充电器、戴尔60W氮化镓快充、OPPO50W饼干氮化镓快充、小米65W1A1C氮化镓快充充电器、努比亚65W氘锋三口氮化镓快充、联想YOGA130W双USB-C口快充等知名品牌的数十款产品采用。

变压器特写。


贴片Y电容来自WEIDY纬迪。

另一颗纬迪贴片Y电容特写。

同步整流控制器采用杰华特JW7726B,支持CCM、DCM、QR和ACF模式,在振铃期间能有效防止同步整流MOSFET的误开通;具有快速关断能力以便能兼容CCM;在启动过程中(VCC建立之前)能有效防止门极gate被耦合至开启电压。据了解,目前JW7726系列产品累计发货量已接近千万颗。

充电头网拆解了解到,杰华特JW7726还被倍思87W双模混动氮化镓快充、爱兰博10000mAh二合一60W氮化镓快充、睿元实业33W1A1C氮化镓快充、REMAX30W氮化镓充电器等产品采用。

同步整流MOS管来自威兆半导体,型号VSP004N10MS-G,耐压100V,导阻3.8mΩ,PDFN5x6封装。

威兆VSP004N10MS-G资料信息。
充电头网拆解了解到,威兆MOS管广泛应用在充电器、无线充、车充、充电宝、储能电源等各个方面,并被华为、小米、紫米、三星、OPPO、VIVO、魅族、努比亚、倍思、公牛、网易智造等知名品牌的数十款产品采用,产品质量获得客户一致认可。

输出滤波固态电容来自钰邦,规格为25V820μF。

无丝印MCU,信息不详,用于端口输出功率智能分配。

输出端一览,USB-A母座焊接在左侧主板上,另外两个C口母座焊接在小板上。

小板正面设有两颗降压电感以及两颗输出滤波固态电容,电容都套有绝缘管保护。

背面设有两路降压电路的主控芯片、降压MOS管以及输出VBUS开关管。观察发现两路降压电路方案完全相同,这也是两个C口支持功率盲插的原因。

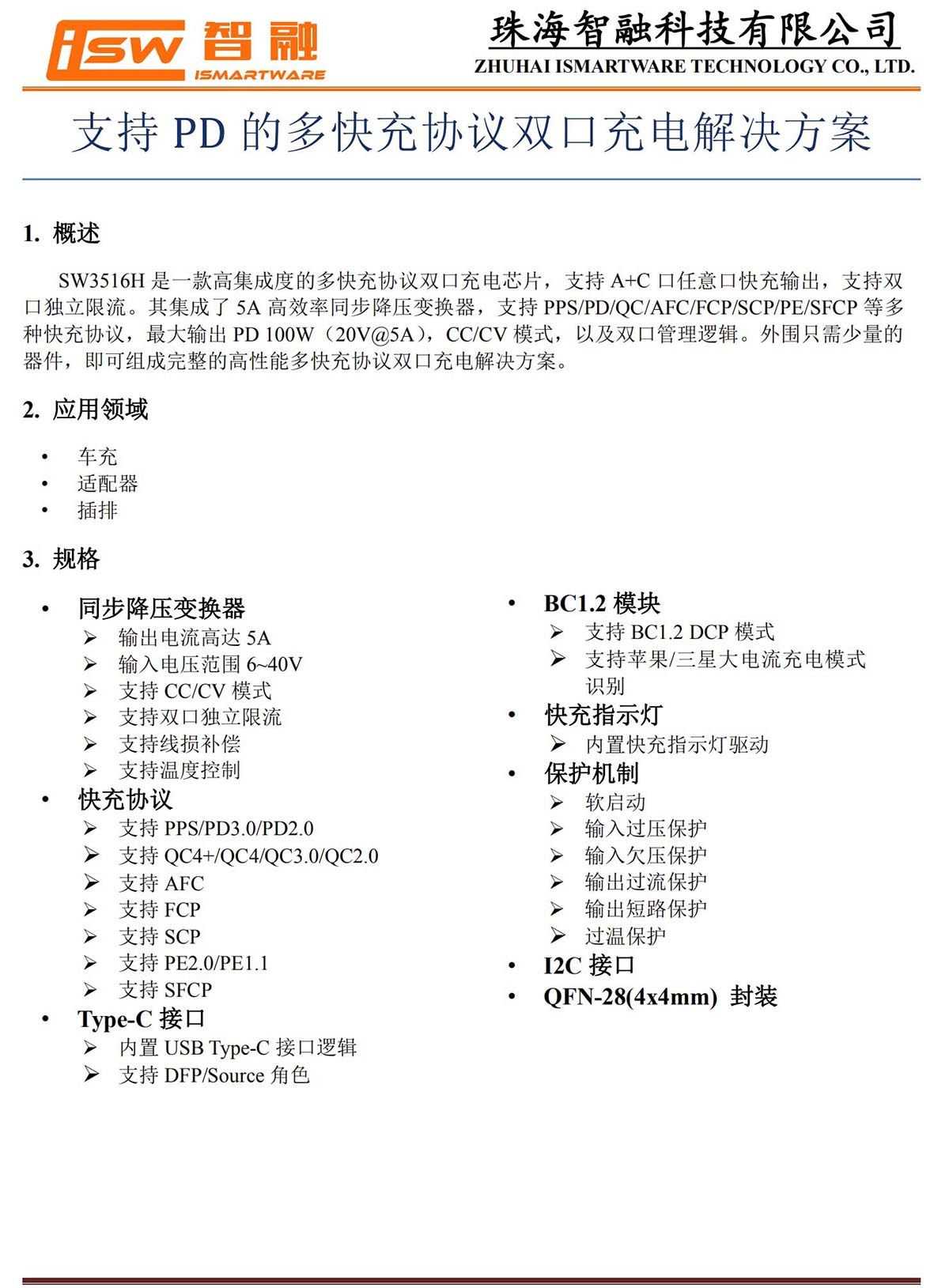
两个C口电路降压协议IC都是智融的SW3516H,负责同步整流二次降压以及协议识别控制输出。这是一款高集成度的多快充协议双口充电芯片,支持A+C口任意口快充输出,支持双口独立限流。

SW3516H集成了5A高效率同步降压变换器。支持PPS/PD/QC/AFC/FCP/SCP/PE/SFCP等多种快充协议,最大输出PD100W,CC/CV模式,以及双口管理逻辑。外围只需少量的器件,即可组成完整的高性能多快充协议双口充电解决方案。
充电头网通过拆解发现,SW3516H还被华硕65W2C1A氮化镓充电器、努比亚65W氘锋三口氮化镓快速充电器、雷柏65WGaN快充、绿联65W4C口氮化镓快充充电器、联想90W闪充双口氮化镓充电器、鸿达顺120W四口2C2A快充等多款产品采用,此外智融的快充芯片还可用于USBPD快充移动电源、快充车充等领域。

三颗MOS管均为AOSAON7544,耐压30V,DFN3x3EP封装,两颗用于输出同步整流降压,一颗作为C口输出VBUS开关管。

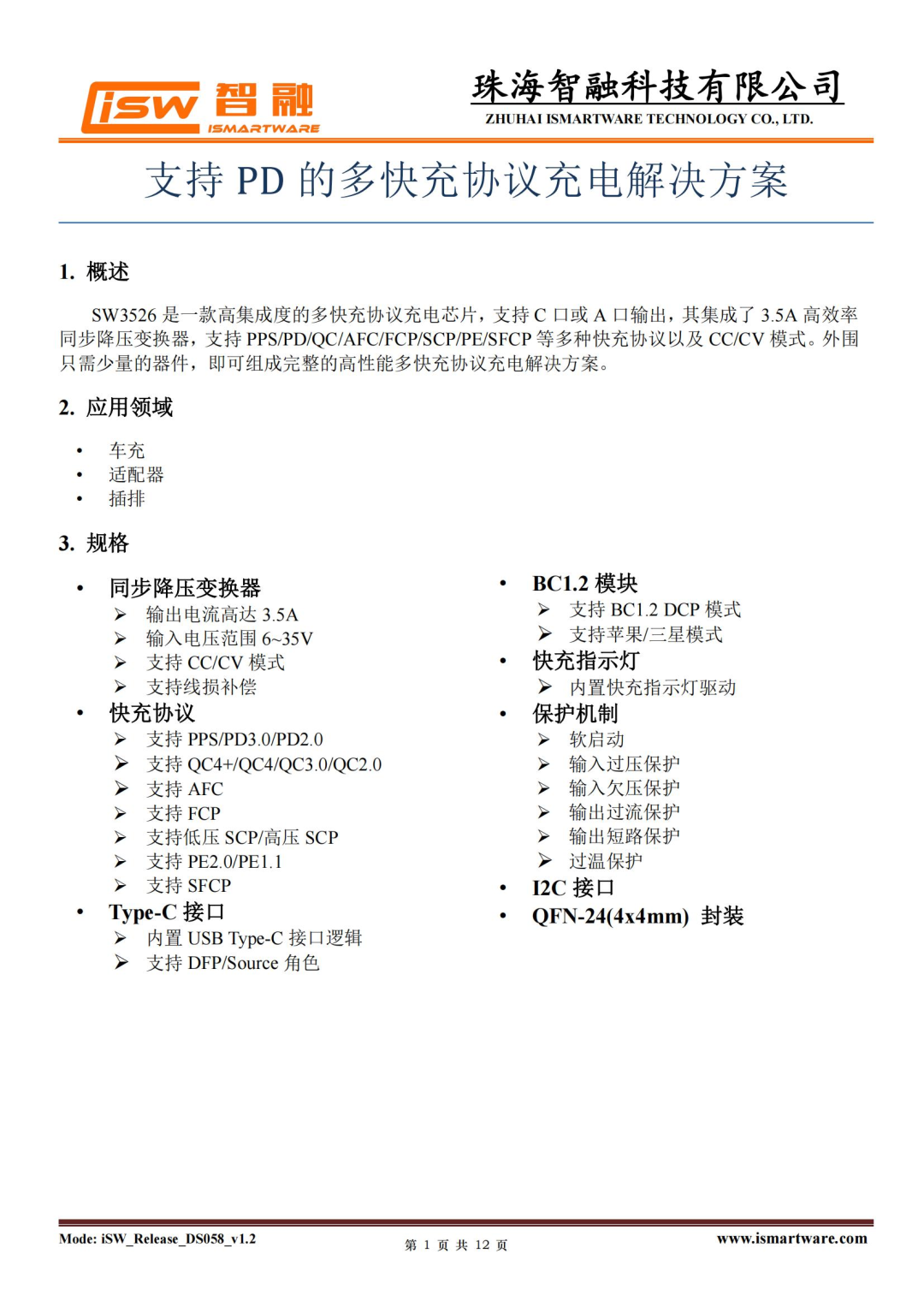
USB-A口降压协议IC采用智融SW3526,这是一颗高集成度的多快充协议充电芯片,内置降压MOS,外围精简,可以支持USB-C口或者USB-A口输出控制。

其集成了3.5A高效率同步降压转换器,支持PPS、PD、QC、AFC、FCP、SCP、PE、SFCP、低压直充等充电协议,支持CC/CV模式,外部仅需少量器件,即可组成完整的高性能多快充协议充电解决方案。
充电头网了解到,智融SW3526此前已被HYPERJUICE100W氮化镓快充、品胜65W2C1A氮化镓快充充电器、机乐堂38W1A1C双口快充车充等产品采用。

降压电感特写。

降压输出滤波固态电容特写,规格为25V120μF。

USB-A母座特写,正负极触点加宽,支持低压大电流快充。

全部拆解完毕,来张拆解全家福。
充电头网拆解总结
安全快充,悦享从容!航嘉100W氮化镓双认证安全快充采用方块造型设计,外壳磨砂,配备固定插脚插拔方便使用稳定。此外还有2C1A主流接口配置,支持/3.0、AFC、FCP、SCP、、、PPS全主流快充协议,具备5-20V齐全固定电压档位,并带有3.3-21V5宽幅PPS电压子集。整体来看,体积、配置、性能表现都十分亮眼,满足市面绝大多数品牌设备快充需求。
充电头网通过拆解发现,充电器PFC升压电路采用矽力杰控制器搭配意法MOS管组成,开关电源则采用安森美NCP1342+杰华特JW7726B高频QR方案,搭配纳微NV6134GaNSense芯片以及威兆同步整流管,智融SW3516H和SW3526控制三口二次降压和输出。采用艾华电解电容和钰邦固态电容进行输出输出滤波,整体用料扎实可靠。