
摘要:2021-2022年煤炭、金属等价格的持续上涨,带来下游扩产意愿的持续提升,刺激矿山机械需求的增长,2022年中国矿山机械产量增长至725.66万吨。国内矿山机械行业市场化竞争较为充分,行业集中......

摘要:2021-2022年煤炭、金属等价格的持续上涨,带来下游扩产意愿的持续提升,刺激矿山机械需求的增长,2022年中国矿山机械产量增长至725.66万吨。国内矿山机械行业市场化竞争较为充分,行业集中度较低,行业内企业数量众多,以中小型企业为主。在中小矿山整合、绿色矿山建设等国家政策不断深化的背景下,导致大量围绕小微型矿山展开竞争、同质化严重的低端矿山机械品牌的市场份额逐步被中高端品牌挤压,近年来矿山机械市场集中度加速提升。

一、定义及分类
矿山机械是对固体矿物及石料进行开采和加工处理的专用设备,主要包括建井设备、采掘凿岩设备、矿山提升设备、破碎粉磨设备、筛分洗选设备五大类。矿山机械服务于黑色和有色冶金、煤炭、建材、化工等诸多重要基础工业部门,其生产和加工的砂石骨料在建筑、交通、水利等基础设施建设领域大量应用。因此,矿山机械在一定程度上反映了国家矿山资源科学开发和综合利用的水平,对国民经济的发展具有重要影响。

二、商业模式
矿山机械行业具有生产技术要求高、研发创新难度大、专业性强等特点,为实现资源的合理分配,中高端生产厂商基本形成了“自主研发、核心自产、部分外采”的经营模式,即自主完成技术研发、方案及产品设计、核心部件生产和整机组装,将其他非核心部件及非核心工序通过外部采购和委外加工等方式完成。
矿山机械行业产品设备具有一定的非标准化特征,因此,行业企业普遍采取“以销定产、以产定购”的经营模式,同时根据原材料市场的价格变动情况以及产品设备的维修和更新周期提前储备适当的原材料和产成品。
矿山机械行业的销售以直接销售为主,代理销售为辅,规模较大的企业在主要销售区域设立办事处,直接面向终端客户开展销售、培训、售后服务等工作。
三、行业政策
1、主管部门和监管体制
我国矿山机械制造业的行政主管部门为国家工业和信息化部,中国重型机械工业协会、中国砂石协会和中国冶金矿山企业协会是本行业及下游的自律管理组织。矿山机械制造行业遵循市场化的发展模式,政府部门仅负责宏观管理和政策指导,不对企业的生产运营和具体业务管理进行干预。各个监管主体具体职责如下:
矿山机械行业的行政主管部门是国家工业和信息化部,其职责主要是负责行业发展规划的研究、产业政策的制定,指导行业结构调整、行业体制改革、规范和技术标准等工作。目前,矿山机械制造行业市场化程度很高,政府部门仅负责宏观管理和政策指导,企业的生产运营和具体业务管理基本以市场化方式进行。
中国重型机械工业协会协调指导行业发展,主要职能包括:贯彻执行国家法律法规及方针政策,为政府和会员提供双向服务,发挥联系政府与企业的桥梁和纽带作用,积极反映会员愿望与要求,维护行业和会员合法的利益,推进中国重型机械工业发展,提供调查研究建议、自律管理、信息引导、资讯服务、国际交流等各种服务。
中国冶金矿山企业协会推进贯彻执行国家有关冶金生产建设的方针、政策法令;独立承担或参与起草制定行业发展规划、标准,参与国家政策法规的讨论修改。开展行业经济运行调研分析,承担完成多项重大研究课题,为政府决策提供依据,为国家产业政策制定、产业规划编制奠定基础。开展信息统计和沟通,服务会员企业,反映企业诉求。
中国砂石协会以砂石相关企事业单位为服务对象,协助政府完善行业管理,规范行为公平竞争秩序,在政府和企业之间起桥梁和纽带作用,为维护行业合法权益,提升行业的经济、技术及管理水平,推动行业创新发展,促进全行业的持续、有序、健康发展。
2、行业相关政策
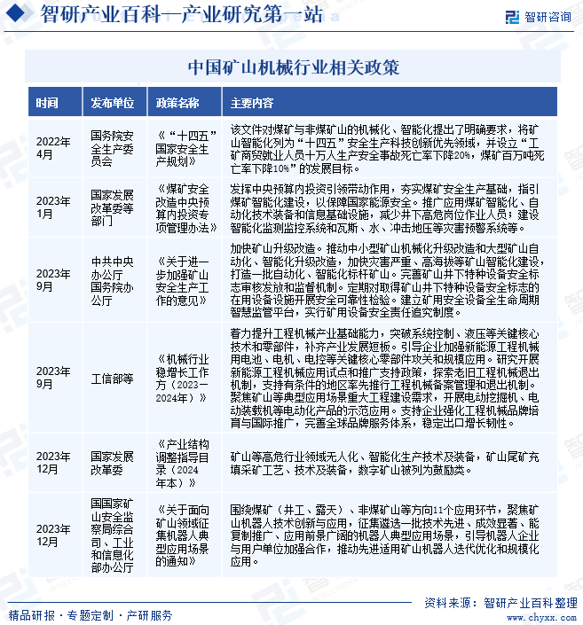
矿山安全生产事关人民群众生命财产安全,事关经济发展和社会稳定大局,是安全生产的重中之重。为提高我国矿山安全水平,国家频发政策,推动矿山机械化、智能化水平的提高。2023年9月,中共中央办公厅、国务院办公厅发布的《关于进一步加强矿山安全生产工作的意见》,提出“推动中小型矿山机械化升级改造和大型矿山自动化、智能化升级改造,完善矿山井下特种设备安全标志审核发放和监督机制”。《产业结构调整指导目录(2024年本)》将矿山等高危行业领域无人化、智能化生产技术及装备等列为鼓励类。此外,《机械行业稳增长工作方(2023—2024年)》还提出“聚焦矿山等典型应用场景重大工程建设需求,开展电动挖掘机、电动装载机等电动化产品的示范应用”及“支持企业强化工程机械品牌培育与国际推广,完善全球品牌服务体系,稳定出口增长韧性”等意见,支持矿山机械电动化,支持我国矿山机械品牌做大做强。

四、发展历程
据历史资料,我国矿山开采业首次采用机械设备进行生产是在1927年,河南省新安县民生煤矿公司引进了当时较为先进的蒸汽设备用于生产。我国的矿山工程机械生产则起步于20世纪50年代,发展至今已经70年多年,一开始从测绘仿制开始做起,制造企业从最初的洛阳矿山机器厂、太原重型机器厂、柳工、厦工、衡阳有色冶金机械厂、抚挖及贵矿等少数国有企业,到遍及各行业(矿山、建筑、林业和市政等)的整机及配件制造企业。特别21世纪以来,我国逐渐成为矿山机械生产大国。我国矿山机械制企业通过加大研发投入,在传统和高端、国内和国外多重领域实现了齐头并进,保证了尖端技术的不断突破,也推进了企业的转型升级。

五、行业壁垒
1、资金和规模壁垒
矿山机械行业属于资金密集型行业。企业需要在前期投入大量的资金购买数控加工中心、数控镗铣床等单价较高的生产设备以及先进的研发设备,同时需要购买或租赁大面积场地用于日常生产和经营。如果新进入者无法维持前期巨大的资金投入,则很难生存并形成竞争力。
此外,规模效应是矿山机械行业的重要特征之一,也是该行业内企业可持续发展的关键因素。在砂石骨料和矿石的生产环节中往往需要不同类型的矿山机械品种以满足生产过程中不同的功能性需求。如果无法实现规模效益,就不能满足客户多样化的需求,企业就缺少足够的现金流来扩大生产规模,自此企业发展会陷入恶性循环。因此,资金投入和规模效应构成了进入该行业的重要壁垒。
2、技术创新壁垒
3、成套生产线方案定制能力壁垒
对下游客户而言,相较于通过多个厂家零散采购整机设备拼装组成的生产线,矿山机械厂商直接提供的成套设备生产线具备更专业化的工艺方案和设备配置方案。成套生产线要求对全套设备进行方案设计,使其能够在环保、安全、能耗、成本、产量上取得最优结果,为客户带来最大经济效益。新进入企业往往由于缺少对下游行业的理解和经验,而不具备成套生产线的定制化能力,无法与拥有多年定制化经验的企业展开直接竞争。因此,矿山机械行业存在明显的成套生产线方案定制化能力壁垒。
4、品牌壁垒
矿山机械设备质量的好坏可直接决定下游产品品质以及矿山作业的安全环保系数。因此下游客户对产品的性能、稳定性、故障率及售后服务等要求较高,同时也形成了此行业客户忠诚度高、重复购买意愿高的特点。矿山机械品牌只有在经过长期反复的市场验证后,才能积累一批合作稳定的优质客户。
为确保稳定持续地占有和扩大市场份额,矿山机械企业不仅需要具备可靠的质量管控水平和较强的批量交付能力,还需要不断完善技术开发和售后服务体系。由于在下游客户群体中打造良好的品牌形象和产品口碑需要相当长的时间,新进入者很难在短期内塑造良好的品牌形象和市场竞争力,存在进入壁垒。
5、人才壁垒
矿山机械行业的人才壁垒主要体现在对生产人员、技术研发人员、销售人员和管理人员的专业能力及复合背景的较高要求。由于矿山机械的生产具有精细化的特点,首先要求企业具备丰富机加工经验的熟练技工胜任复杂的生产加工工序,企业需要花费较长的时间和费用来培养生产人员。其次,由于终端产品定制化要求高,产品品种多样,上游制造商只有具备成熟的配套研发能力和快速的设计响应能力才能在行业内脱颖而出,因而技术人员的创新能力和专业素养成为企业的核心竞争力之一。同时,企业的销售人员需要对矿山机械的原理及生产特点具备深度的理解,精准分析和抓住客户需求,帮助客户选择匹配的产品组合及规格型号,因此组建和培养复合型销售人才队伍也成为行业内公司人才管理的重中之重。最后,矿山机械企业的生产、研发及销售涉及到各种工种的配合和管理,需要企业储备经验丰富的管理人员进行运营管理。因此,矿山机械行业存在明显的人才壁垒。
六、产业链
1、行业产业链分析
矿山机械制造业上游行业产品主要是钢材、大型铸件、电机、轴承等,其中大型铸件、钢材等以钢铁为原材料的零部件成本占原材料总成本较高,因此钢铁行业对本行业的影响较大。矿山机械下游为采矿业。随着我国工业化、城镇化建设的不断推进以及建筑、交通、水利等基础设施建设的持续投入,推动砂石建材、冶金、煤炭等基础工业对石材和固体矿物的需求不断增长,带动了矿山机械市场的快速发展。矿山机械产业链如下图所示:

智研产业百科是智研咨询推出的产研工具平台,致力于为您提供全方位的百科式产业信息查询服务。智研咨询践行用信息驱动产业发展的企业使命,完善和丰富企业方法论,依托产业百科平台提升信息价值,持续为行业发展及企业投资决策赋能。矿山机械产业百科作为矿山机械产业一站式系统化研究工具,全面归纳了矿山机械产业知识信息,内容涵盖矿山机械产业的定义、分类、政策、产业链、竞争格局、发展趋势等,并依靠信息技术建立智能互链的行业知识图谱,为行研从业者及相关投资者提供深入的洞察力和全面的信息。
智研咨询以“用信息驱动产业发展,为企业投资决策赋能”为品牌理念。为企业提供专业的产业咨询服务,主要服务包含精品行研报告、专项定制、月度专题、可研报告、商业计划书、产业规划等。并提供周报/月报/季报/年报等定期报告和定制数据,内容涵盖政策监测、企业动态、行业数据、产品价格变化、投融资概览、市场机遇及风险分析等。